对于大多数HR来说,招聘是一个苦活累活,很多人顶着HRBP、人力总监的Title,干的还是没日没夜的招聘工作。
用人部门不满意,招聘资源不充足,优秀候选留不住。
HR们心里苦,但工作还得继续,
人还得继续招!

如何从招聘工作中解脱出来,迅速提升招聘力?甚至,在招聘中找到乐趣?
本文将笔者10年+招聘心得融汇成三个关键动作,分享给大家:这里没有战略,也不会向你普及各种面试法,而是通过对执行力与各方利益的思考,帮助HR“快、准、稳”的为企业找到适合的人才。
1 、准确定位和期望管理
在大量实践的工作经验中,笔者发现,让招聘同事耗费大量工作时间的岗位,往往是那些基于组织架构变化新增,并且在市场上没有对比度的岗位。
这些招聘困难的现象往往表现为:(1)招聘了很长的时间,候选人总是不满足业务经理的要求;(2)招聘了很长时间,你觉得适合的候选人不愿意考虑;(3)终于有候选人面试通过,却始终没有办法在offer层面达成共识;(4)候选人入职后,很快就离职。
解决这些问题,必须学会精准定位和期望管理。为此,给大家推荐2种有效的实用工具:
第一,和业务经理的沟通实践

第二,和业务团队的沟通实践

就如同我们常听到的一句广告:“我们不生产水,我们只是大自然的搬运工”。人力资源同样,我们不可能去生产出企业理想的各种各样的人,我们只是能找到适合的人。就如:人生一辈子去寻找那么一个人,最后也很少遇到你的“盖世英雄”,招聘那么多的岗位更加不可能都是业务经理“理想的候选人”。
2 、调动好一切的资源
在招聘工作中一直有两种比较普遍,但我认为可以商榷的认知:第一种,招聘的人力资源认为,猎头的工作就是送简历,赚钱很容易,甚至很多人因此转行做了猎头;第二种,随着很多的社交网络媒体、招聘网站等渠道的出现,互联网思维貌似可以解决招聘问题。
现实却是:很多的猎头又默默的回到企业做人力资源;并且无论互联网招聘思维再怎么流行,猎头的市场份额还在不断的扩大。
这里我们就来看看,如何调动资源,省力高效的完成招聘:
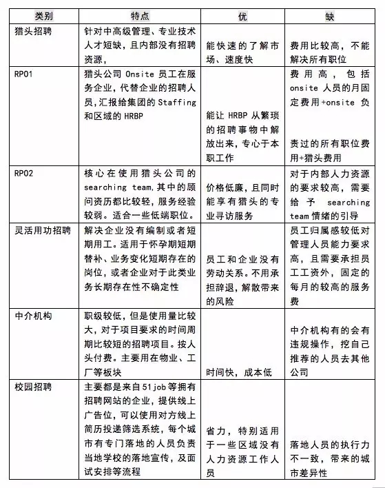
第一, 用好分供方:
谈到招聘供方的环节,我们可以看看市场主要的招聘供方有哪些(网络渠道除外):

企业和分供方的关系,核心的还是利益关系。因此驱动的基础包括了让对方有能力赚钱,以及让对方有钱赚。下面我们来看看作为HR,如何在招聘中让“花钱”的效用实现最大化。
以与猎头合作为例:

第二,用好内部推荐
或者你没有那么多钱用猎头,或者你目前合作的猎头也不是很给力,不用气馁,如果你用好了内部推荐,也能事半功倍。

人力资源的工作,其实就是资源整合的工作。我们不仅要调动“死”的物质资源,同时更需要调动“活”的人力资源。只要把资源用活,把人员激励好,你就会发现你的工作既有趣,又有效!
3 、提升对于候选人的掌控力
人力资源从业多年,我一直认同:好的候选人是需要花大量心思去发现寻找,并深入挖掘到企业中来的。原因很简单,一个好的人才如果在本身原业里发展的很好,一定不会有随便离开的心思。但这种人才的资源和能力,往往是我们目前企业岗位所需要的。因此提高对候选人的掌控能力对于提高招聘的速度和效用都有着很大的意义。
为了更好的为大家展示这一点,我们使用两个时间环节来分析:
第一,确定offer前的候选人跟进

第二,候选人签订offer后的跟进

提升候选人的掌控力,对于招聘的进展非常有效,这同时也是考核人力资源能力很重要的一个部分。但是我们需要警惕一个误区:候选人谈不下来就是人力资源的问题,除开候选人的个人需求以外,我们也需要再从本文的第一点去回顾下,岗位设置本身是否合理,汇报路线是否合理,责权是否合理。
招聘一定是一个技术活,但只要花费足够的心思思考和研究,你一定会发现:其实招聘工作不一定需要没日没夜的加班,任何工作,一定是先行于“动脑”,再实施于“动手”,有思考更要有行动,相信大家一定会把招聘这份工作做的更好!